上海光源纳米三维成像线站用户取得重要进展
基于全场透射显微术的上海光源纳米三维成像线站BL18B具有三维结构成像分析上的独特优势,能够为纳米材料、能源、环境等众多领域提供最先进的纳米结构表征和研究手段。该线站主要实验方法包括透射X射线显微镜(TXM)、纳米CT和谱学成像等。近日,用户先后在二维纳米复合材料、全固态锂金属电池研究领域取得重要进展。
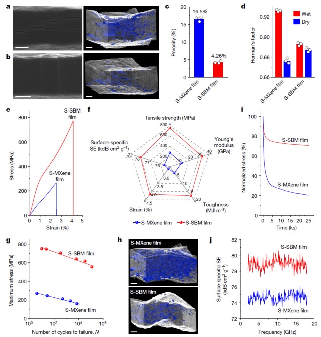
纳米CT技术助力二维纳米复合材料连续化制备及骨再生应用研究。石墨烯、碳化钛MXene等二维纳米材料具有优异的力学、电学、光热转换和生物相容性,在航空航天、柔性电子、生物医学等领域具有重要应用前景。如何将二维纳米材料连续化组装成宏观高性能纳米复合材料,是实现这些应用亟需解决的关键科学问题。北京航空航天大学化学学院程群峰教授课题组和北京大学口腔医学院邓旭亮教授课题组在二维纳米复合材料连续化制备及骨再生应用研究领域取得了最新进展。团队联合提出了卷对卷辅助刮涂结合有序界面交联的新策略,规模化制备了有序交联的MXene(S-SBM)薄膜。相关成果以《Scalable ultrastrong MXene films with superior osteogenesis》为题于2024年10月30日发表在《Nature》杂志上。该薄膜的纳米CT重构结果表明,S-SBM薄膜相比未交联MXene(S-MXene)薄膜具有更小的孔隙率,联合广角X射线散射结果,证实有序交联过程可以抑制MXene纳米片在干燥过程中的毛细收缩,从而规整密实组装MXene纳米片。此外,循环拉伸前后MXene薄膜的纳米CT重构(图h)结果首次证实了有序界面交联作用可以大幅抑制二维纳米复合材料内的裂纹扩展。这项研究解决了高性能二维纳米复合材料连续化制备的长期挑战,为其他二维纳米材料的高性能规模化组装及应用研究提供了新思路。

图a,b右图为根据纳米CT结果得到的S-MXene(a)和S-SBM(b)薄膜的三维重构结果。图h为循环拉伸前后MXene薄膜的纳米CT重构结果,首次证实了有序界面交联作用可以大幅抑制二维纳米复合材料内的裂纹扩展。
谱学成像技术助力基于PEO固态电解质的高能量全固态锂金属电池研究。全固态锂金属电池(ASSLBs)使用聚合物作为电解质,被广泛认为是实现高能量密度和提高安全性的最具有前景的系统。哈工大王家钧课题组在实验中通过引入具有强电子吸引能力的Mg2+和Al3+,与醚氧(EO)键有效配位,从而降低其对高价镍的溶剂化能力,减弱PEO基聚合物电解质与正极材料之间的界面相互作用。PEO-Mg-Al-LiTFSI电解质展现出优异的氧化稳定性,抗氧化能力超过5.0 V,同时在室温下实现了0.23 mS cm-1的离子电导率。实验结果表明,这种改性的固态电解质组装的全固态锂金属可稳定循环300次,表现出良好的循环稳定性和较低的界面阻抗。PEO-Mg-Al-LiTFSI组装的固态锂金属电池可稳定循环300次。PEO-Mg-Al-LiTFSI固态电解质所组装的软包电池展现出高达586 Wh/kg-1的能量密度,且在50次循环后容量保持率为80.8%。研究团队对固态电池正极颗粒的Ni元素进行了价态变化的同步辐射谱学成像方法表征。研究了不同电压范围内固态和液态电池沿各个方向发生的氧化还原反应以及电解质与富镍阴极之间的相互作用,揭示了高电压固态电池界面失效机制。通过优化Lewis酸与醚氧(EO)之间的配位,可提高聚合物固态电解质的离子电导率与电池内部的界面稳定性,探索其他类型的配位离子或功能化聚合物,也可以进一步提升聚合物固态电解质在极端条件下的电化学性能。这项研究为设计先进聚合物固态电解质开启了新的思路。相关成果以《Strong Lewis-acid coordinated PEO electrolyte achieves 4.8 V-class all-solid-state batteries over 580Wh kg-1》为题发表在2024年10月23日的《Nature Communications》杂志上。

图 a和b中的二维化学态相图展示了PEO-LiTFSI和PEO-Mg- Al-LiTFSI 中的 Ni83 粒子(放电态)在循环后吸收边能量的偏移。表明了Lewis酸配位效应提高了界面稳定性,促进了界面 Li+ 的传输和 SOC(State of Charge)的均匀性。
附件下载: